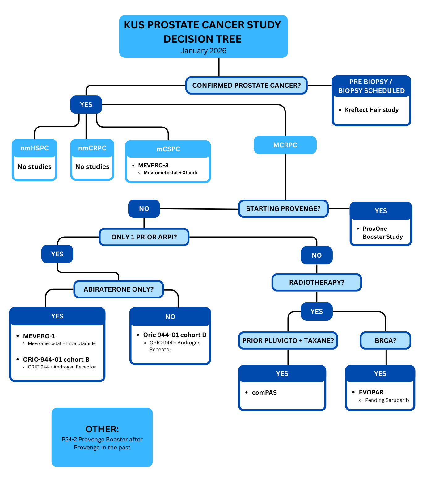
Prostate Cancer Study Decision Tree

Pre-Diagnosis

Newly Diagnosed Treatment Planning

Active Surveillance

Primary Treatment

Biochemical Failure

mCSPC

mCRPC